足总杯32强:利物浦面对曼联克星,切尔西新帅,遇上双重老东家
- 发布于:2026-01-13 14:26:00
- 来源:足球直播吧
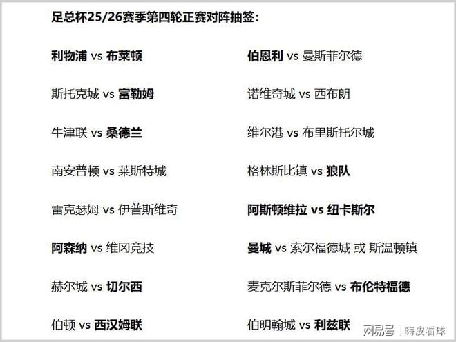
英格兰足总杯64强,已经完成了31场比赛,剩下一场延期举行。随后,32强的抽签揭晓,利物浦遇上曼联克星,切尔西、阿森纳和曼城等豪门,均遇上低级别球队,阿斯顿维拉和纽卡斯尔的运气相当糟糕,双方直接碰面,总是面对英超对手。
虽然只是64强阶段,但是足总杯还是有很多故事发生。卫冕冠军水晶宫,不敌麦克尔斯菲尔德,这是足总杯历史上,首次出现第六级别球队,能够淘汰顶级联赛球队,鲁尼弟弟约翰执教的麦克尔斯菲尔德,将继续挑战英超球队,32强的对手是布伦特福德。

由电影《死侍》主演瑞恩·雷诺兹拥有的雷克瑟姆,过去三个赛季连升三级,从第五级别的英议联,一路来到英冠,是英格兰联赛史上,首支完成三年升三级的球队。雷克瑟姆凭借点球淘汰了英超的诺丁汉森林,将会面对伊普斯维奇,两队在英冠只差4分,是冲超的直接竞争对手。
曼联负于布莱顿,应该不会令人感到稀奇,毕竟双方过去10次交手,布莱顿足足赢了7次,俨然是曼联的克星,32强阶段将挑战利物浦。大胜巴恩斯利晋级的利物浦,索博斯洛伊率先破门后,半场结束前严重失误导致失球,让斯洛特有些挫败感,赛后坦言直到第84分钟才拉开3-1的比分,全队需要改善。

热刺在联赛杯负于纽卡斯尔出局,这次则负于阿斯顿维拉,都是倒在英超对手面前,跟曼联一起完成足总杯一轮游。两支淘汰热刺的球队,将在32强碰面,运气有点糟糕。维拉在联赛杯首轮被布伦特福德淘汰,加上足总杯,对手都是来自英超,纽卡斯尔也差不多,联赛杯相继淘汰热刺和富勒姆,足总杯淘汰伯恩茅斯,一路都要过关斩将。
至于曼城、切尔西和阿森纳,显然运气就好很多,足总杯两个阶段都没有遇上英超球队。曼城的对手虽然仍未确定,将是索尔福德城和斯温顿镇延期比赛的胜方,不过两支球队都是来自英乙,刚刚面对英甲的埃克塞特城能够打进10球,再低一级,能进多少球?
马丁内利上演职业生涯首个帽子戏法,阿森纳轻取英冠的朴茨茅斯后,将面对英甲的维冈。两队上一次碰面,刚好也是足总杯,阿森纳在11年前的半决赛,凭借点球击败维冈,最终在决赛击败赫尔城捧杯而回,终结了温格时代9年无冠的尴尬。

罗塞尼尔首秀,带领切尔西轻松取胜,迎来开门红,32强将遇上老东家赫尔城,球迷打趣道,这就是剧本的安排。罗塞尼尔在球员时代曾经在赫尔城效力,一度闯进足总杯决赛,就是上面提到的阿森纳那场决赛。赫尔城在两球领先的情况下,被阿森纳连追两球,加时赛中,罗塞尼尔替换离场后,很快被拉姆塞完成“绝杀”,遗憾错失冠军。
在教练时期,罗塞尼尔同样执教过赫尔城,离队后才前往斯特拉斯堡,再到现在的切尔西。相信,罗塞尼尔遇上球员和教练时期的双重老东家赫尔城,一定是百般滋味在心头。

包括曼联和热刺在内,一共有6支英超球队已经出局,足总杯32强阶段,只有利物浦和布莱顿,纽卡斯尔和阿斯顿维拉两场英超之间的对决。比赛则安排在2月14日的周末举行,刚好在欧洲三大杯16强附加赛前几天,像阿森纳这样的球队,可能会稍强轻松一些,有欧冠附加赛任务的球队,压力还是不小的。
相关资讯
- 英超 | 好兆头切尔西近3次足总杯遇到赫尔城最终均闯进决赛
- 英超 | 索博近三个赛季打入8粒禁区外进球,是同期队友的至少两倍
- 英超 | 阿莱格里买后卫目标锁定三人:都来自英超,23岁的蛮牛最有可能
- 英超 | 重返英超!热刺4000万签约加拉格尔曼联维拉都曾想买他
- 英超 | 结束三连平,利物浦各项赛事已连续11场保持不败
- 英超 | 记者:加拉格尔将与热刺签约五年半,双方已达成协议
- 英超 | 35岁法国前国脚萨科宣布退役,曾效力于巴黎和利物浦等队
- 英超 | DO:加拉格尔将于周二飞往英格兰接受热刺体检
- 英超 | 詹俊:红军后防不让人放心,至少应买一位能客串右后卫的中卫
- 英超 | 12球3助,埃基蒂克是本赛季参与进球最多的英超夏窗新援
最新资讯
- 意甲 | 斯帕莱蒂上任后,尤文意甲胜场和积分在同期内仅次于国米
- 西甲 | 皇家马德里官方宣布主帅阿隆索离任
- 西甲 | 官方:坎塞洛今日加盟巴萨
- CBA | 许利民:球队有专人帮助赵睿训练和恢复,塔瑞克已经跟队训练
- CBA | 赵睿第一阶段报销,休息一个半月,或为全力备战世预赛
- CBA | CBA宣布最新决定,徐杰第一碾压胡明轩,郭艾伦仍遥遥领先
- NBA | 求罚款如愿以偿,凯尔特人杰伦布朗因辱骂裁判被罚35,000美元
- NBA | NBA最新排名出炉!湖人无路可退,凯尔特人2队爆冷,快船喜讯连连
- NBA | NBA战力榜:太阳升至第五,雷霆重返第一,马刺跌至第四
- 西甲 | 突发!皇马官宣解雇阿隆索!下课内幕曝光!火速公布接替者
